Unfiltered and real ...ย โขย 4m
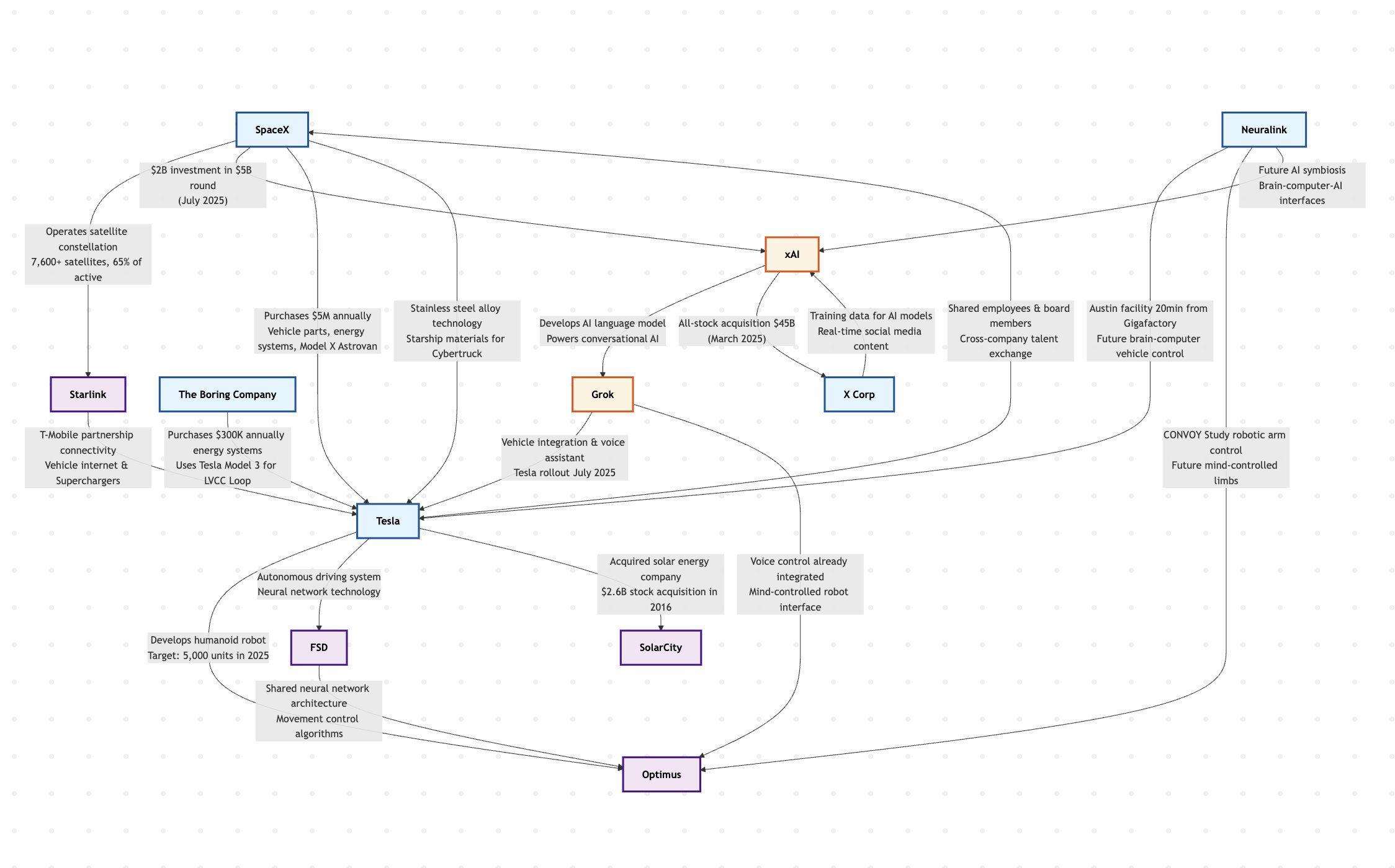
Really hard to keep track of which of Elons companies are cross invested / partnered with others. Here's a visualisation to make it easier.

ย โขย

Welbeย โขย 6m
Keep showing up. Stay consistent. Things will fall into place." Easier said than done. Age, finances, energy, and opportunity all matter. But here's the real question: ๐ Are you being consistent in the right direction? How do you check if you're
See MoreCS student | Tech En...ย โขย 1m
We all walk different paths, but success doesnโt have just one formula. ๐ Some study hard and chase degrees ๐ผ Others build skills through real-world hustle Both journeys are valid. Both require patience, hard work, discipline, and consistency. D
See More
Let's make the chang...ย โขย 4m
Not gonna lie building something on your own is hard. Some days you're super clear. Some days you're just... confused. You're doing research, learning tools, posting content, writing code, handling DMs but it still feels like you're behind. But h
See MoreHey I am on Medialย โขย 1y
Layoff has become a trend nowadays..... if one starts, others begin to follow. Hard to trust. Its not that companies are not profitable, they are.... Why do you hire when you have to restructure.... while hiring the vision should be clear for 10 year
See MoreAprameyaAIย โขย 1y
How to Build Trust among customers ? Here's the Pick โคต๏ธ ๐ Deliver on promises, every time. ๐ Transparency beats fancy marketing. ๐ Offer value that exceeds expectations. ๐ Listen more, talk less. ๐ Be consistent, not flashy. ๐ Admit mis
See MoreKeen Learner and Exp...ย โขย 1y
**ANNOUNCEMENT** hey guys I just tried to build something out of curiosity In this evolution era where there are several AIs for almost anything it is hard to keep track of each of them therefore I created an AI depository where I have listed some
See Moreย โขย
Medialย โขย 11m
Building, shipping, and making money isnโt just for big companies and startups anymore since AI. Itโs totally democratized. Anyone with an idea can now bring them to life, go viral, and make revenue on the side. Shipping has never been easier. And
See MoreDownload the medial app to read full posts, comements and news.