Full-stack Developerย โขย 1y
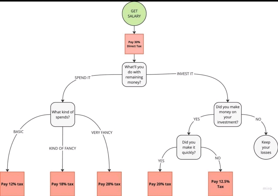
Budget in 1-line. 6 months of salary will go in taxes and rest 6 months in expenses! #budget2024 #india

ย โขย
Codestam Technologiesย โขย 11m
Job Title: Part-Time Blog Writer / SEO Gladiator Requirements: โ Must consistently write to an audience that never replies โ Must emotionally survive 0 views on launch day โ Must rank #1 on Google without a backlink budget โ Must act like โContent i
See MoreHey I am on Medialย โขย 1y
โน1 Cr salary? You take home โน65L after taxes. โน1 Cr business profit? You keep โน80L after deductions. โน1 Cr in stock growth? โนโน87.65L remains after 12.5% tax. The system wasnโt designed for workers. It was built for owners. Still chasing promotions
See More
Hey I am on Medialย โขย 1y
I got placed in Accenture and it's been 3 months since I accept the offer but the joining date is not coming they just sent the message that " keep an eye on your inbox we will tell you further steps" but when i ask some official they said it can be
See MoreDownload the medial app to read full posts, comements and news.