ย โขย
Medialย โขย 5m
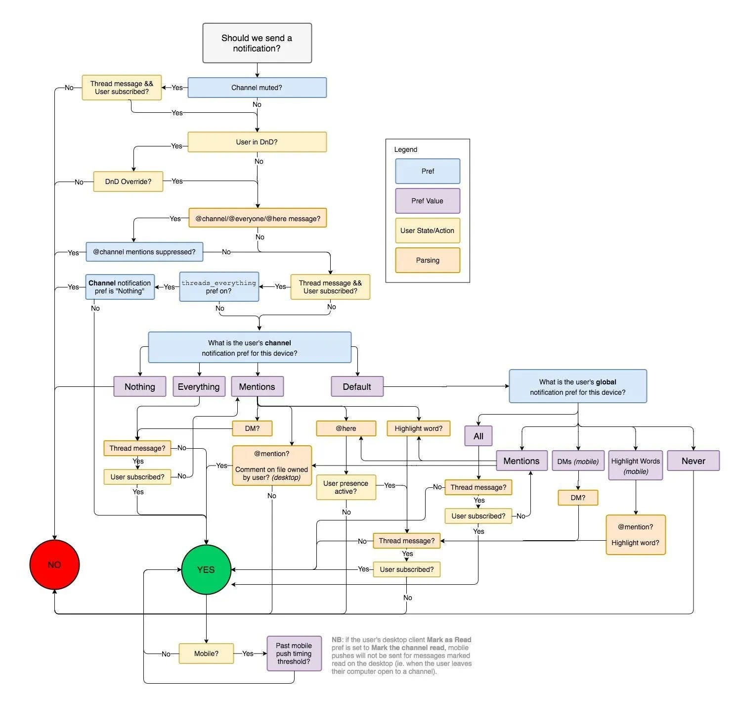
the workflow behind a single slack notification is a piece of art

Hey I am on Medialย โขย 5m
Human Figure Painting Add a touch of creativity to your space with exclusive art from The Form Art. Our collection brings vibrancy and feeling to your walls with one of a kind and very expressive designs. One of our highlights is the human figure pa
See MoreOver six years in sa...ย โขย 1y
Weโre thrilled to introduce SanatanaDharma.storeโa venture born from a passion to preserve and share the sacred craftsmanship of Sanatan Dharma. At our core is Shilpakala (เคถเคฟเคฒเฅเคชเคเคฒเคพ), the art of divine carving, where each piece is more than an artifac
See More



Download the medial app to read full posts, comements and news.